天猫虎标旗舰店128元,下单立减25.6元,可领30元优惠券,实付72.4元到手,500g的密封玻璃瓶,曾获得19年世界食品金奖。
这款虎标 俄罗斯进口 锡霍特椴树雪蜜,具有高新鲜值、高活性酶、高波美度的优点,蜜源来自俄罗斯自然保护区锡霍特山脉的滨海深林,那里人烟稀少人口密度低污染少,所产的蜂蜜自然纯粹,无添加。
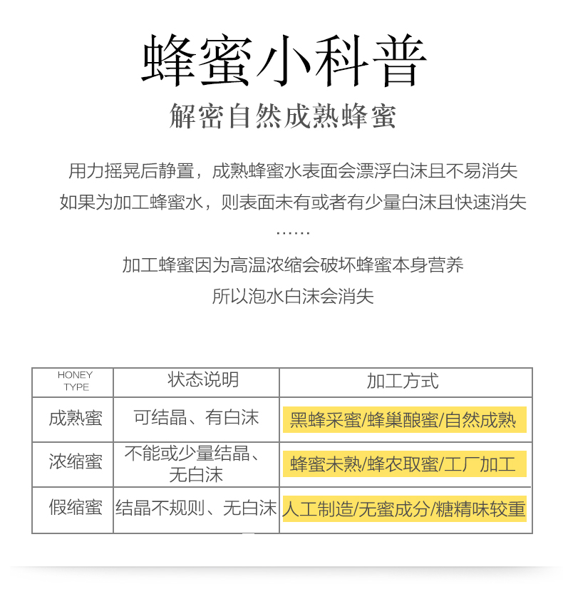
本地的强壮高加索黑蜂,采集花蜜能力强、抗病、抗灾适应性强;成品蜂蜜,散似甘露、凝如割脂,入口如棉傻般甘甜软糯,规格是500g。
工序,
6-8月黑蜂采蜜酿蜜、7-15天蜂农摇蜜、俄动植物检验局监测、办理俄罗斯出口手续、进口商品检验检疫、办理报关清关手续、全程GPS监控运输、到达工程严格复检、“超滤”工艺去除杂质、低温真空灭菌处理、包材清洗高温消毒、罐装封口贴二维码、权威机构抽样检查、专业恒温库房存储、最后售卖。














